在企业数字化转型的浪潮中,引入SRM(供应商关系管理)系统已成为提升供应链竞争力的必选项。然而,业内流传着一句铁律:“三分软件,七分实施”。
很多企业在选型时关注功能列表,却忽视了落地的难度。买了昂贵的软件,最后却因为流程不匹配、数据不规范、供应商配合度低等问题,而导致系统烂尾的案例数不胜数。那么如何将一套标准化的软件系统,成功“移植”到企业个性化的业务土壤中?如何确保业务部门和供应商都愿意用,且能用得好?
在这篇文章中,我们结合行业领先的PMP项目管理理念与成熟的数字化实施方法论,将SRM系统的落地过程拆解为8个关键步骤,从0到1,教你从小白到专家,避开雷区,实现从设计到系统上线的平稳过度,平稳实现供应链的数字化升级,构建高韧性供应链体系。
一、 SRM项目实施的总体策略
SRM项目的实施不可能一蹴而就,而是一个复杂的系统工程。它不仅仅是IT部门安装一套软件,更是采购部门、财务部门、仓库以及外部供应商的一次管理变革。企业要想成功实施SRM项目,建议将项目的全生命周期划分为启动、规划、执行、监控、收尾五大阶段,并严格控制每个节点的进展情况,确保项目按时、保质开展、交付。在此过程中,企业要坚守两个核心理念:
1. 渐进明细
不要奢想在项目实施第一天就能完全定义SRM软件实施过程中的所有细节。随着项目的推进,我们对业务需求的理解和方案的设计会由粗到细,逐步精确。
比如,在项目初期,企业会更为关注核心业务流程和关键痛点,中期则会在表单字段、审批逻辑和数据格式等节点做进一步系化,而到了后期则会在打磨用户体验和异常场景处理上花费更多精力。
2. 文档驱动
在PMP管理体系中,有效力的文档是沟通的依据,每个阶段必须有明确的输入和输出文档,如《蓝图设计书》,以此作为下一阶段的执行依据,拒绝“口头需求”带来的推诿与混乱。比如,为防止程序员凭想象写代码,没有文档确认,不开发;为防止系统上线后出现各种故障,上线前一定要有验收文档,否则不予上线,以防后患。

二、 SRM实施路线图:8个关键步骤
我们将从0到1的实施过程拆解为以下8个关键步骤:
第1步:项目准备
好的开始是成功的一半,项目启动会至关重要,不是仅仅走形式而已,其主要工作包括项目交底、组建双方项目团队等,不仅要明确项目目标,还要界定权责范围、建立沟通机制等。
组建专项团队,在业务侧由采购总监主导,负责业务的决策和推行。
同时,引入拥有PMP认证的专家团队,为项目提供更专业的建议,在IT侧则需要有专人负责技术架构的对接,以及保障数据安全。
另外,要明确**项目规则,**确定项目的红线和底线,制定双方认定的文档《项目章程》《项目管理计划》,以及通讯录等。
第2步:业务调研
这一步就是对企业项目进行“把脉”的过程,实施顾问需要深入一线,与采购员、库管员、财务人员甚至供应商代表进行深度访谈,从而通过系统演示,引导用户需求。
梳理现有的业务流程,分析企业现状与系统标准功能之间的差异对比系统标准流程,找出差异。但在此过程中,实施顾问需要引导客户理解系统逻辑,而非一味迁就其旧习惯。
- 对于非核心的个性化习惯,引导业务部门向行业标准靠拢;
- 对于核心竞争优势流程,则保留定制空间,识别出企业必须的二次开发需求。
同时,制作出《业务调研报告》《关键需求差异分析表》等相关文档。

第3步:蓝图设计
蓝图设计是对企业未来数字化采购场景的全面规划,这是项目成败的分水岭。
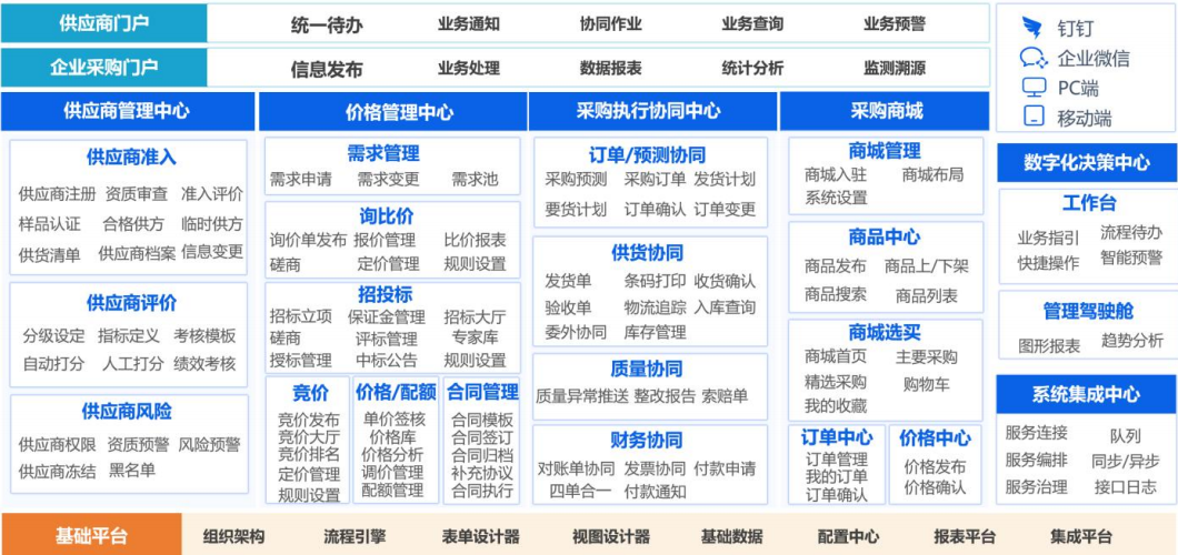
流程重构:不仅是把线下流程搬到线上,而是利用数字技术优化流程。例如,在设计“双门户”交互逻辑时,要注重解决内部采购商门户如何处理审批,外部供应商门户如何响应订单,以及两者如何通过数据桥梁实时互通。
全生命周期规划:在蓝图中明确供应商从注册准入、分类分级、绩效考核到优胜劣汰的闭环逻辑,此外该蓝图必须经由关键用户和项目经理签字确认,一旦蓝图签署,后续变更需走严格的变更流程。
制作文档《业务流程图(L1-L4级)》《蓝图设计说明书》《接口策略》等。

第4步:环境配置
蓝图确定后,就像拿到了施工图纸,接下来便是搭建系统环境,在系统中搭建组织架构、配置审批流、导入基础数据,并对数据进行收集和清洗。
系统环境搭建:基于微服务架构搭建开发、测试及生产环境,并根据企业的安全策略进行配置。
主数据处理:这也是所有环节中最苦最累的一环,比如在物料数据处理过程中,要清洗一物多码、描述不清等的历史遗留问题,建立标准化的物料分类体系。在供应商数据处理时,要剔除僵尸供应商,补全资质证照、银行账户等核心信息。
制作文档:《系统配置手册》《数据清洗模板》《数据收集计划》等相关文件。
第5步:二次开发与系统集成
企业的IT环境往往是复杂的,SRM不能成为新的孤岛,必须与现有的ERP、OA、WMS等系统无缝集成。
敏捷开发:利用低代码平台进行表单和流程的快速配置,对于复杂的个性化需求(如特殊的定价逻辑、特定的报表格式),进行低代码敏捷开发,确保开发成果严格对应蓝图需求。
系统无缝集成:通过API接口平台,实现核心单据(如采购申请、订单、收货单、发票)的互通,确保ERP与SRM数据同频。
制作文档:《开发规格说明书》《接口开发文档》《单元测试报告》等。

第6步:系统测试
在SRM系统正式上线前,必须进行全方位的“实战演习”:
- SIT(系统集成测试):验证各个模块之间、SRM与ERP之间的数据流转是否通畅。
- UAT(用户验收测试):组织关键用户编写覆盖全业务场景的测试脚本,模拟真实的采购作业,重点测试容易发生异常场景,如退货、紧急订单、取消订单等。
- 压力测试:模拟高并发场景,如几百家供应商同时参与竞价,以此来验证系统的稳定性和响应速度。
制作文档:《UAT测试脚本》《问题记录表》《用户操作手册》等。
第7步:上线准备
系统是否好用,重点是要看用户是否会用,因此加强上线前的培训是降低上线阻力的关键。
建立分层培训体系:在内部,针对采购员、财务、库管进行实操培训,考核通过方可上岗。在外部,针对供应商实施培训,这也是SRM特有的培训环节。企业通过线上直播、操作视频或现场大会,指导供应商如何注册、如何报价、如何打印送货标签等具体事宜。
数据迁移:将旧系统或Excel中的未结订单、期初库存等动态数据导入新系统。
制作文档:《培训课件》《用户账号清单》《上线切换方案》等。
第8步:正式上线与持续支持
上线不是终点,而是数字化运营的起点。在SRM系统正式上线运行后,供应商要进行一段时间的“陪跑”,帮助用户顺利完成系统的正式投产使用。
现场支持:上线初期,实施顾问驻场支持,快速响应用户操作问题,平复初期不适应的“阵痛”。
项目验收:确认所有关键功能运行正常,主要单据流转顺畅,签署验收报告。
持续优化服务:供应链环境是动态变化的,优秀的数字化合作伙伴会提供“管家式”的长期服务,包括定期的系统巡检、版本迭代更新。
制作文档:《验收报告》《项目总结报告》等
三、 如何应对项目中的“需求变更”?
在SRM项目实施中,最可怕的往往不是技术难题,而是无休止的需求变更。很多项目延期、预算超支,都是因为业务部门今天想加个字段,明天想改个流程。基于PMP管理理念,我们不拒绝变更,但拒绝“随意变更”。科学的变更管理应遵循以下原则:
1. 建立变更控制小组
项目启动时,必须成立由双方高层(如采购总监、项目经理)组成的变更小组。对于任何超出蓝图范围的重大变更,实施顾问无权私自答应,必须提交变更小组审批,这能有效过滤掉80%的“拍脑袋”需求。
2. 严格执行“变更四步法”
口头答应是项目管理的大忌。所有的变更必须走正规流程:
- 书面申请:业务方必须填写《变更申请单》,通过文字阐述“为什么要变更”以及“不变更有什么后果”。
- 评估:实施方应认真评估变更对进度(要延期几天)、成本(要增加多少人/天)以及系统稳定性(会不会影响其他模块的运行)的影响。
- 审批决策:项目变更小组根据评估结果,权衡利弊,决定是“立即执行”、“放入二期”还是“驳回”, 双方项目经理签字确认。
- 执行:审批通过后,方可进行开发和配置,并同步更新蓝图文档,确保“系统”与“文档”保持一致。

3. 树立“变更成本”意识
另外,要让业务部门意识到,变更不是免费的。即使是基于低代码平台的快速调整,也涉及测试和回归的工作量。通过量化变更成本,可以促使业务部门在提需求时更加审慎。
四、 成功实施SRM的保障要素
综合PMP方法论与行业标杆实践,一个成功的SRM项目,其底层逻辑一定离不开团队、技术、机制这三大保障要素的支撑。
1. PMP专业认证团队与本地化服务
**人是项目成功实施的第一要素,**传统软件交付往往只派几个技术人员安装系统,缺乏系统的管理思维,但高标准的实施团队通常要求:
- PMP认证:核心顾问应持有PMP认证,一个专业能力雄厚的团队,不仅懂软件,更懂风险控制、沟通管理和质量管理。
- 本地化服务:供应链业务时效性强,供应商必须要拥有全国分支机构,且能提供全天候现场支持,才能帮助企业在上线初期的混乱中稳住阵脚。
2. 成熟的基础平台
企业业务发展迅速,僵化的单体软件架构会成为绊脚石,先进的SRM系统采用前后端分离的微服务设计,确保了系统在高并发场景下的稳定性与响应速度。另外,低代码平台是SRM软件供应商应对业务变更的神器。通过可视化配置引擎,业务部门在遇到表单调整、流程优化时,无需等待底层代码开发,通过拖拽即可快速响应,大幅降低了二次开发成本和维护难度。
3. 安全合规机制:构建数据护城河
采购数据涉及价格机密、配方图纸等核心资产,因此在实施过程中必须构建严密的安全体系,如要确保数据在传输和存储过程中的高强度加密;同时基于角色的权限控制,严格区隔采购员、供应商、审计员的数据视野。此外,所有关键操作(如修改报价、审批订单)必须全程留痕,确保痕迹可追溯。
4.高层支持
采购数字化是一把手工程,需要高层的权力推动,统筹协调跨部门的协同,如采购、财务、研发、生产等。
五、 结语
在不确定性日益增加的今天,供应链的“韧性”已成为企业生存的核心竞争力。SRM系统的上线,绝不仅仅是采购部门用一套新软件替换了Excel,而是一场深刻的管理进化。
对于企业管理者而言,让企业决策从依赖传统经验迈向了数据化、科学化;对于合作伙伴来说,则是从双方的博弈关系走向生态供应的专行。
数字化转型没有回头路,选择专业的实施团队,遵循科学的PMP项目管理方法,用严谨的流程去对冲实施过程中的风险。当企业建立起这套阳光、高效、智能的供应链体系时,收获的将不仅仅是成本的降低,更是企业穿越增长低迷周期、持续稳健增长的底气。